®
DEQUAN IP AGENCY
专业   创造价值
 知识    改变命运
北京华沛德权律师事务所
DE  QUAN
北京众达德权知识产权有限公司
政策资讯
政策资讯

导读

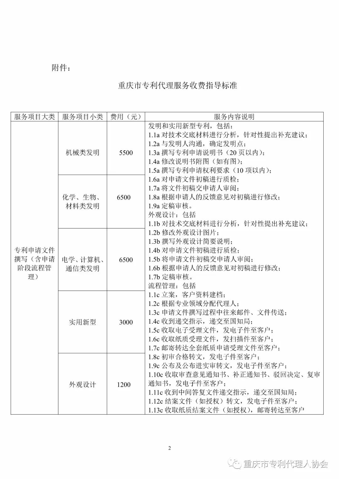
2018年8月2日重庆市专利代理人协会制定下发的《关于印发重庆市专利代理服务收费指导标准的通知》,被实名举报!举报人举报认为,重庆市专利代理服务收费指导标准的价格明显高于社会当前水平!比如,实用新型专利申报指导价3000,而市场价普遍在1000-2000范围。专利代理人,扎心了……


重庆市物价局发布了“关于2018年8月2日重庆市专利代理人协会制定《关于印发重庆市专利代理服务收费指导标准的通知》(点击标题,查看全文)”被实名举报了。


以下是举报公开信以及物价局回复。


举报内容:


2018年8月2日,重庆市专利代理人协会向重庆市各专利代理机构发布了详细的指导定价,并予以下发和参照执行。 


重庆市专利代理人协会是一个社会组织,其法人刘小红,登记机关重庆市民政局,是一个由多家专利代理机构组成非盈利组织。2018年8月2日在其官网上发布了价格标准http://www.cqpaa.net/News_View.aspx?id=91&channelID=3。其行为是多家专利代理机构协商达成一致的结果,具有明显的价格保护和垄断性质,且价格明显高于社会当前水平,例如实用新型专利申报指导价3000,市场价普遍在1000-2000范围,严重影响广大企业和个人的利益。 

 
违反了发改委7月20日发布的《行业协会价格行为指南》。指南明确了“行业协会”的基本概念及范围,指出以“学会”、“商会”、“同业公会”、“联合会”、“促进会”、“联盟”等名称命名的属于本指南所称的行业协会。


指南明确了主要适用范围,列举了四项用于指引行业协会从事的价格行为:


1、行业协会从事的涉及或者影响会员以及其他经营者的价格行为;


2、行业协会发布价格信息的行为;


3、行业协会之间交换价格信息或者采取联合行动的行为;


4、销售商品、提供有偿服务的行为。 

 
请贵部门切实维护市场公平和充分竞争。 


谢谢!


市物价局回复:


您好!您通过市长公开信箱反映重庆市专利代理人协会(以下简称协会)向重庆市各专利代理机构发布了详细的指导定价,并予以下发和参照执行的举报后,我局派员进行了调查,现回复如下: 


经查,该协会于2018年8月2日制定下发了《关于印发重庆市专利代理服务收费指导标准的通知》(渝专代协〔2018〕8号 ),并将通知公布在了该协会网站上。该通知中部分内容涉嫌违反《反垄断法》有关规定。 


2018年8月10日,根据调查了解的情况,我局立即约谈了该协会相关负责人,向他们宣讲价格法律法规和现行价格政策,并责令该协会立即整改。通过价格执法人员对价格法律法规政策宣讲,该协会负责人认识到存在问题的严重性,当天主动将网站上公布的《关于印发重庆市专利代理服务收费指导标准的通知》(渝专代协〔2018〕8号 )予以撤销。


2018年8月16日我局再次约谈该协会相关负责人,责令将《关于印发重庆市专利代理服务收费指导标准的通知》(渝专代协〔2018〕8号 )相关内容进行重新修订或废止该文件,并主动消除社会影响。该协会相关负责人当场表示,他们将废止该文件(文件只是公布在该协会网站上,纸质件未发往各代理机构)。鉴于该协会出台重庆市专利代理服务收费指导标准时间不长,社会危害性不大,且已主动消除社会影响,并整改落实到位。我局决定暂不启动立案调查,将对该协会价格行为予以持续关注,如发现价格违法行为,我局将依法予以查处。 

重庆市物价局 
2018年8月22日 


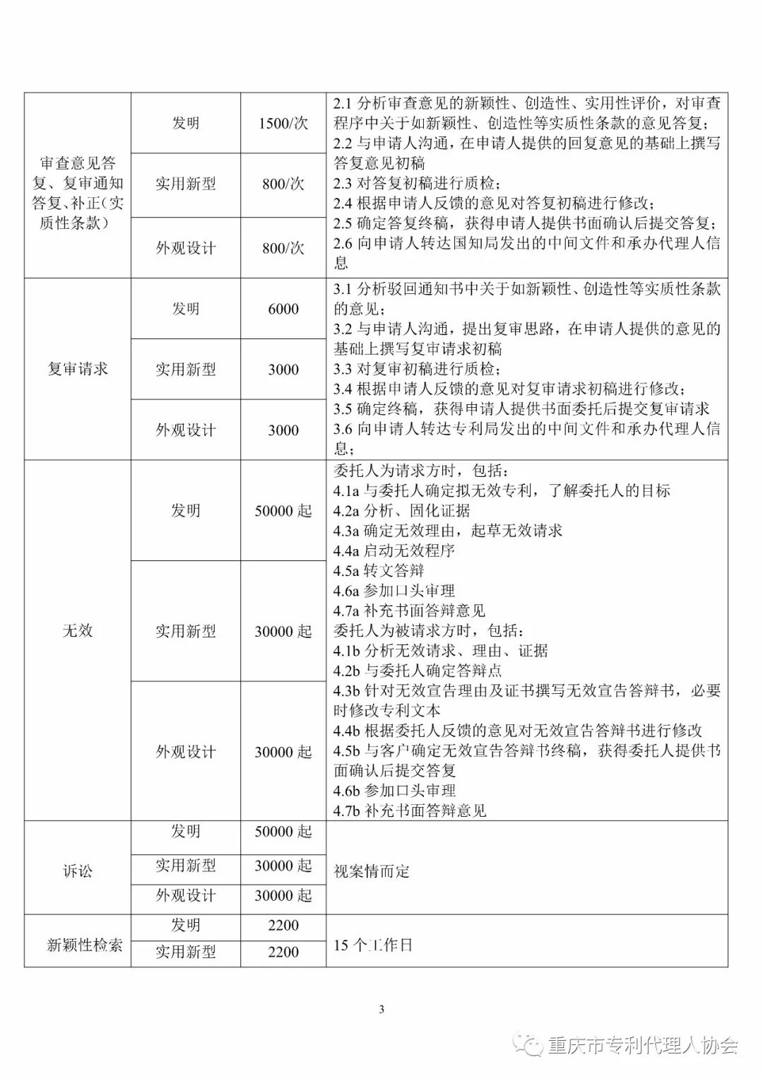
附:关于印发《重庆市专利代理服务收费指导标准》的通知

专利咨询 商标咨询 软件著作权及版权 专利无效及诉讼 知识产权侵权维权 贯标及知产顾问 业务咨询