简体中文
English
®
德 权 知 识 产 权
首页
专业团队
新闻资讯
行业资讯
德权新闻
业务领域
知识产权项目
国内外商标业务
版权相关业务
知识产权数据与顾问
国内外专利业务
相关法律业务
关于德权
德权简介
企业荣誉
联系我们
DEQUAN IP AGENCY
专业
创造价值
知识
改变命运
北京华沛德权律师事务所
DE QUAN
北京众达德权知识产权有限公司
成功案例
成功
案例
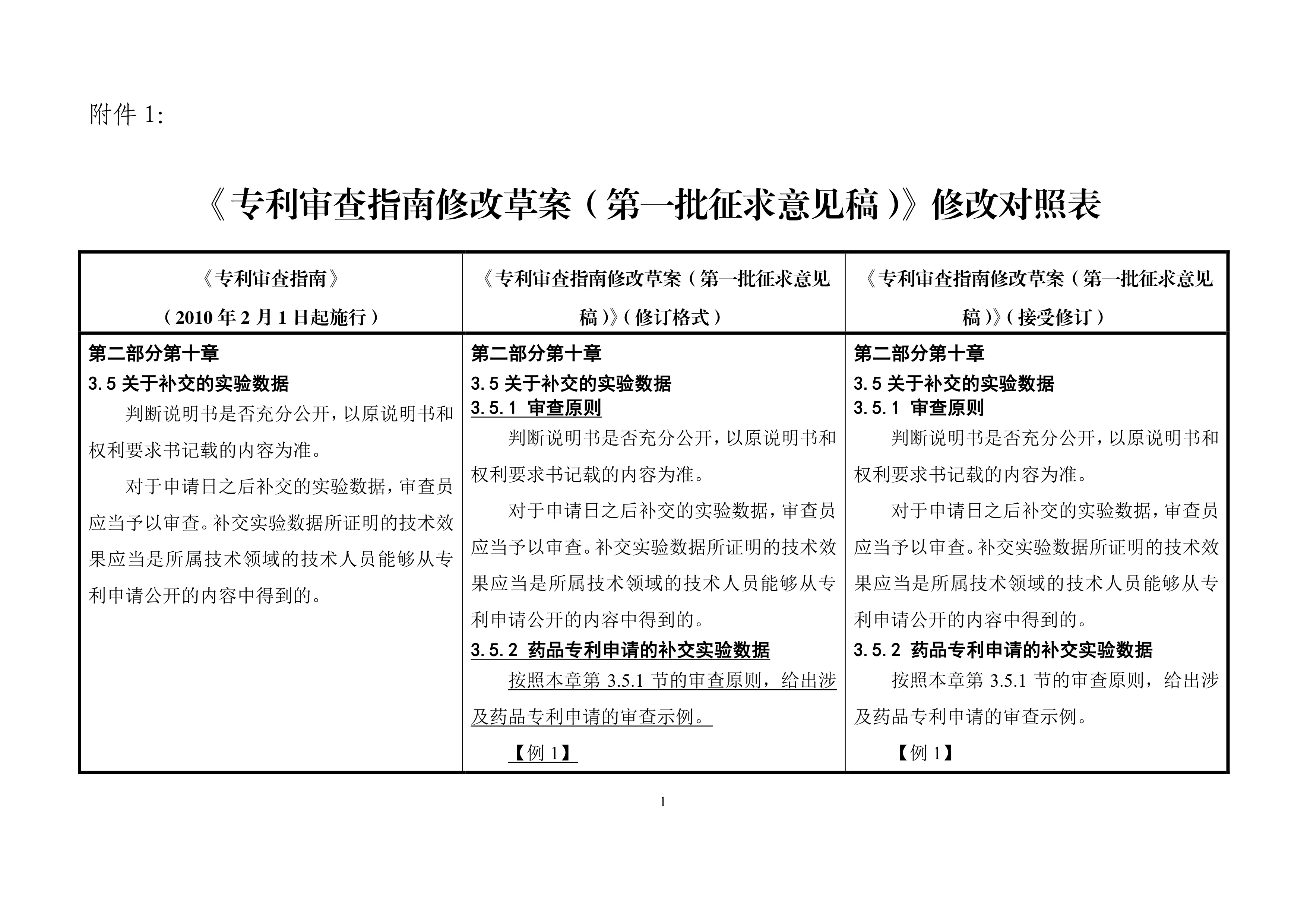
《专利审查指南修改草案(第一批征求意见稿)》修改对照表
来源:
|
作者:
德权知识产权
|
发布时间:
2025天前
|
3248
次浏览
|
🔊
点击朗读正文
❚❚
▶
|
分享到:
《专利审查指南修改草案(第一批征求意见稿)》修改对照表
点击查看原文
上一篇:
《中华人民共和国专利......
下一篇:
德权视角 | 防疫药......
成功案例
专利咨询
商标咨询
软件著作权及版权
专利无效及诉讼
知识产权侵权维权
贯标及知产顾问
业务咨询